TEL:+603-40421585
Search for:
公会简介
公会名表
新闻动态
资料下载
在线咨询
联系我们
首页
>
资料下载
>
会员子女“学业奖励金申请表格”2015
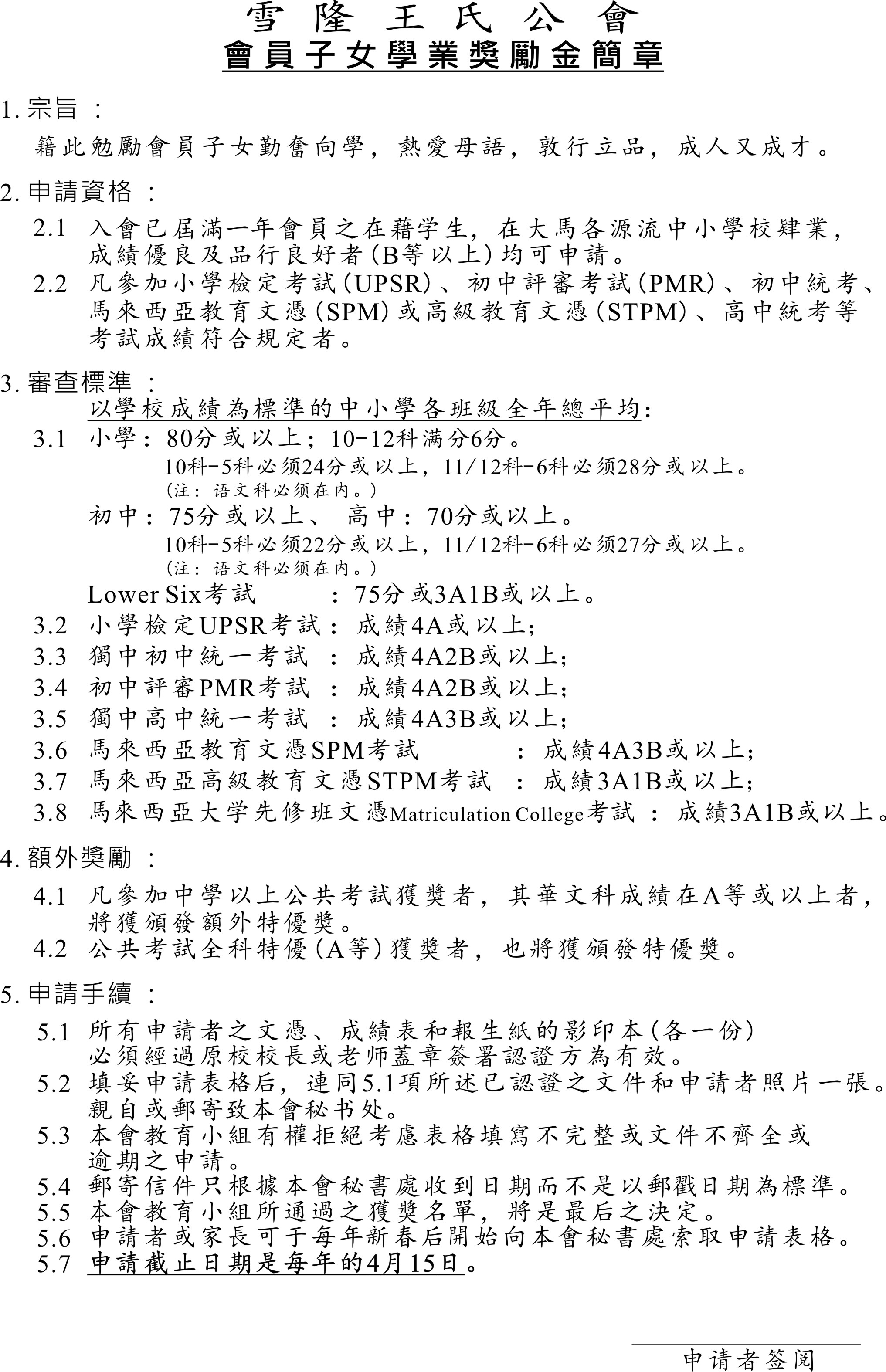
会员子女“学业奖励金申请表格”2015
07-06-15
奖励金申请表格下载
分享到:
Search for:
近期文章
2021年 雪隆王氏公会青年团捐血活动
活动照片3
活动照片2
活动照片
订制按奉祖先神祖牌表格
近期评论
ongcacom
发表在《
活动照片3
》
言情库
发表在《
活动照片3
》
pornpics
发表在《
活动照片3
》
择偶网
发表在《
活动照片3
》
hod-korolevy-2020
发表在《
公会简介
》
文章归档
2021年9月
2015年7月
分类目录
主页图片
公会名表
新闻动态
资料下载
功能
登录
文章
RSS
评论
RSS
WordPress.org
近期评论